Week #1

Week #1 #

Team Formation and Project Proposal #

Team Members #

Team MemberTelegram IDEmail Address
Yazan Alnakri (Lead)@YazanAlnakriy.alnakri@innopolis.university
Osama Orabi@osama_cooooollo.orabi@innopolis.university
Hamza Shafee Aldaghstany@Hamzadaghstanyh.aldaghstany@innopolis.university
Amine Trabelsi@AmineTrabelsia.trabelsi@innopolis.university
Abdurahmon Abdukhamidov@AbdurahmonAbdukhamidova.abdukhamidov@innopolis.university

Value Proposition #

Identify the Problem: #

Nowadays, effective communication in multiple languages is increasingly important. However, many language learners struggle with pronunciation, which can stall their ability to communicate clearly and confidently. Traditional language self-learning resources often fail to provide sufficient practice and feedback on pronunciation, leading to frustration and slow progress.

Solution Description: #

Our platform offers a comprehensive solution for improving pronunciation. It combines advanced speech recognition technology with AI-driven feedback to provide real-time, personalized corrections. Users can practice speaking in various languages, receive instant feedback, and track their progress over time. The platform also includes interactive lessons, pronunciation exercises, and community features for collaborative learning.

Benefits to Users: #

Personalized Learning: Tailored feedback based on the user’s current pronunciation abilities. Accessibility: Available on web application, allowing users to practice anytime, anywhere. Interactive Content: Engaging lessons and exercises to maintain user interest. Progress Tracking: Detailed reports and analytics to monitor improvement over time. Class management: tool can be used in case of class teachers to manage progress of each student.

Differentiation: #

Unlike other language learning apps that focus primarily on vocabulary and grammar, our platform is dedicated to pronunciation. We use state-of-the-art AI to provide feedback that is as close to human-like as possible. Our interactive and user-friendly interface encourages continuous practice, making our solution unique in its ability to improve spoken language skills effectively.

User Impact: #

Users of our platform will experience significant improvements in their pronunciation, leading to better communication skills and increased confidence in speaking a foreign language. This can enhance their personal and professional interactions and open up new opportunities in a multilingual world.

User Testimonials or Use Cases: #

  • Primary actor: Language Learner

    Scenario: The user selects a language to practice. They speak into the app and receive instant feedback on pronunciation. The app provides corrections and tracks their progress. The user practices regularly, refining their accent and improving speaking skills.

  • Primary actor: Student

    Scenario: The student logs in and chooses specific pronunciation exercises related to their coursework. They practice speaking and receive immediate corrections. The app records their progress, helping them prepare for language exams with better pronunciation.

  • Primary actor: Educational Institution

    Scenario: The teacher assigns pronunciation exercises to students through the platform. Students complete tasks and receive automated feedback. The teacher monitors student progress via the dashboard, providing additional support where needed.

  • Primary actor: Professional

    Scenario: The professional selects a scenario relevant to their work, such as business meetings. They practice phrases and sentences, receiving real-time feedback on pronunciation. The app helps them reduce their accent and communicate more clearly in professional settings.

Lean Questionnaire #

1. What problem or need does your software project address? #

Our project addresses the need for effective self pronunciation practice in language learning. Many language learners face difficulties with pronunciation, which traditional methods fail to adequately address. Our platform provides an interactive and engaging way to practice and improve pronunciation, enhancing overall language proficiency.

2. Who are your target users or customers? #

  • Language Learners
  • Students
  • Educational Institutions
  • Professionals

3. How will you validate and test your assumptions about the project? #

We will validate and test our assumptions through:

  • User Feedback: Collecting feedback from early users through surveys and interviews.
  • Beta Testing: Launching a beta version of the platform to a select group of users to gather insights and identify areas for improvement.
  • A/B Testing: Experimenting with different features and user interfaces to determine what works best.
  • Analytics: Monitoring user engagement metrics, such as time spent on the platform, frequency of practice
  • sessions, and progression in pronunciation skills.
  • Iterative Development: Continuously improving the platform based on user feedback and data.

4. What metrics will you use to measure the success of your project? #

Success will be measured using:

  • User Retention Rate: The percentage of users who continue using the platform over a specific period.
  • Engagement Metrics: Frequency and duration of user sessions.
  • Learning Outcomes: Improvement in users’ pronunciation as measured by the platform’s AI tools.
  • User Satisfaction: Ratings and reviews from users.
  • Growth Metrics: Number of new users and rate of user acquisition.
  • Referral Rate: The number of users who refer others to the platform.

5. How do you plan to iterate and pivot if necessary based on user feedback? #

We plan to:

  • Prioritize Feature Development: Focus on developing features and making improvements that are most requested by users and remove not wanted features or try to improve them.
  • Conduct User Testing: Regularly test new features and updates with a subset of users to gather detailed insights.
  • Flexibility in Development: Be prepared to pivot our approach or feature set based on significant feedback trends or changes in user needs.
  • Update Roadmap: Adjust our development roadmap to align with evolving user requirements and market conditions.

Leveraging AI, Open-Source, and Experts #

Our team is dedicated to leveraging AI, open-source technologies, and expert insights to revolutionize language learning. By integrating advanced machine learning models, we detect pronunciation mistakes and accent issues, providing real-time feedback and corrective measures. Utilizing detailed tongue position analysis, our platform guides users on precise adjustments to enhance their speaking skills. we will create an innovative and accessible tool that empowers users to master new languages with confidence and accuracy.

Defining the Vision for Your Project #

Overview: #

Our project aims to create an innovative language learning platform that leverages machine learning to enhance pronunciation and accent accuracy. By providing real-time feedback and corrective measures, users can improve their speaking skills more effectively. Our primary focus for this week was finding the main features and groups of users of this platform. We have serfed the web for similar tools to see what are the gaps in this field and understood what to add in ourder to fill the gaps(for example missing languages such as tatar) Those findings showed us that the amount of work needs to be amplified to focus more on giving more accurate feedback to the user to have an extremly unique product. We faced the issue of lack of communication, so from next week we would increase the number of meetings. We have concluded that we need to start splitting the tasks to improve efficiancy.

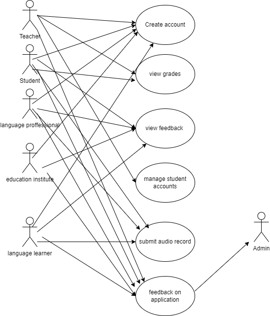
Schematic Drawings: #

drawing Above we can see a summary of available functionality for users.

Tech Stack: #

  • Frontend: Vue.js for a responsive and dynamic user interface.
  • Backend: Django and Docker for server-side logic and API development.
  • Database: Postgres for storing user data and progress.
  • AI Integration: Pytorch for speech recognition and pronunciation analysis.
  • Deployment: Linux server (no service used)